奥杜尔Bug整理汇总。

60年代资料

版主: Bluememo

版面规则
发帖格式:
角色:
等级:
BUG类型:任务/怪物或职业等等
详细说明:

请注意,如果不按规则发帖的,涉及到角色的BUG, GM一律不予回复及解决
头像
羙錵丶
帖子: 714
注册时间: 2020-12-28 02:59:53
来自: 那年丶花开

奥杜尔Bug整理汇总。

帖子 羙錵丶 »

看了一下论坛bug举报帖,很多bug写的也没有那么详细,小弟文笔排版略菜,不好的地方凑合看吧,反正我也不接受反驳。

角色:羙錵丶
等级:80级
BUG类型:副本BOSS

首先说明一下,所有参考资料来自178和NGA论坛,本人自身国服阶段未打过奥杜尔,所有对奥杜尔的了解均来CC以后开始学习,部分技能可能会存在翻译名称错误(远古资料可能会有宝岛服名称)

所有boss都有的共性BUG:符文宝珠掉落,两个CD的10人都是弗蕾亚(树女)掉落宝珠且不一定是H模式出。
正常情况下应该是:奥杜尔的所有Boss在10人困难模式、25人和25人困难模式下都有几率掉落[符文宝珠],这是一种用来製作高级装备的稀有材料。参考资料如下:(http://wow.178.com/s/info/zone/uld/index.html

---------------------------------------------------我叫分割线--------------------------------------------------

BUG目标:烈焰巨兽(奥杜尔老一)
BUG内容:跟奥杜尔门口下方平台NPC诺甘农的看门人(52.7,88.2)对话触发H模式,现阶段可正常对话,但是并未进入H模式(所谓4塔模式)。
正常内容:在坦克大战的进军路上不摧毁四座轨道防卫系统中的1-4座,就会激活困难模式。它们还会赋予烈焰巨兽新的武装。
在4塔存在的情况下BOSS会增加以下技能:
微信截图_20220301093852.jpg
微信截图_20220301093852.jpg (94.55 KiB) 查看 1946 次
---------------------------------------------------我叫分割线--------------------------------------------------

BUG目标:科隆加恩(俗称:左右手)
BUG内容:巨手横扫(数据库内应为“手臂横扫”)技能触发不正常,技能描述如下:巨手横扫:科隆加恩挥动左手,横扫整个房间,造成约10k(10人)/13k(25人)物理伤害。左手被毁后无法使用。使用比较频繁。
BUG分析:经过我目前2次10人及1次25人活动经验(本周25我们还没打),此Boss现阶段巨手横扫技能会被右手,本体,左手同时触发。也就是现在服务器内常说的三连。
正常内容:巨手横扫每次只触发一次,目前手臂横扫CD时间是正常的。

---------------------------------------------------我叫分割线--------------------------------------------------

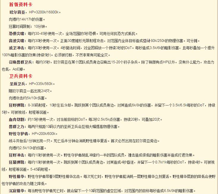
BUG目标:欧尔莉亚(猫女)
BUG内容:boss召唤的野性防御者(野性守护者)的技能“狂野冲击”(我不知道名字对不对)伤害不正常(过高)。
BUG分析:正常“狂野冲击”应该是冲击多目标造成少量暗影伤害,但是这个少量伤害我不知道具体是多少,但是绝对不应该是随意秒掉44000+的防骑
正常内容:我还是发一个攻略说明吧,因为具体伤害技能我也找不到。
微信截图_20220301101852.jpg
微信截图_20220301101852.jpg (88.83 KiB) 查看 1946 次
---------------------------------------------------我叫分割线--------------------------------------------------

BUG目标:托里姆
BUG内容:P2阶段boss技能“连锁闪电”(服务器可能叫别的名字)
BUG分析:不详,请老王自行查询数据
正常内容:连锁闪电:托里姆会对随机一人施展这个法术,初始伤害4k,跳跃距离10码,每一次跳跃伤害加倍。
微信截图_20220301103831.jpg
微信截图_20220301103831.jpg (29.87 KiB) 查看 1946 次
---------------------------------------------------我叫分割线--------------------------------------------------

BUG目标:尤格萨隆(尾王)
BUG内容:P2阶段boss身边传送门无法点击进入内部梦境。
BUG分析:不详
正常内容:应该进入内部梦境阶段。

---------------------------------------------------我叫分割线--------------------------------------------------
微信截图_20220301121810.jpg
微信截图_20220301121810.jpg (70.82 KiB) 查看 1946 次
写在结尾,,附上成就图证明不是口嗨,以上bug是现阶段我自己实践出来的,如有不对还请见谅,码字不易。
Friends are more important than equipment
-------------------------------------------------------------------------------------------------------
游戏、论坛、企鹅群(已经没了)唯一ID[ 羙錵丶 ]类似名字与我无关!
头像
羙錵丶
帖子: 714
注册时间: 2020-12-28 02:59:53
来自: 那年丶花开

Re: 奥杜尔Bug整理汇总。

帖子 羙錵丶 »

另外我听说昨儿晚上打的团队已经能出珍贵的宝箱成就了,似乎是已经修复了?
Friends are more important than equipment
-------------------------------------------------------------------------------------------------------
游戏、论坛、企鹅群(已经没了)唯一ID[ 羙錵丶 ]类似名字与我无关!
头像
羙錵丶
帖子: 714
注册时间: 2020-12-28 02:59:53
来自: 那年丶花开

Re: 奥杜尔Bug整理汇总。

帖子 羙錵丶 »

微信截图_20220301123109.jpg
微信截图_20220301123109.jpg (45.17 KiB) 查看 1944 次
微信截图_20220301123056.jpg
微信截图_20220301123056.jpg (29.92 KiB) 查看 1944 次
再补充一下25人的进度
Friends are more important than equipment
-------------------------------------------------------------------------------------------------------
游戏、论坛、企鹅群(已经没了)唯一ID[ 羙錵丶 ]类似名字与我无关!
主题已锁定